Skip to main content
< All Topics

Organization Modeling in Axonator

Understanding Organization Modeling

 

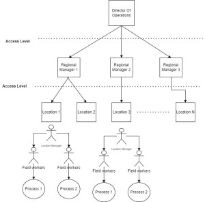
Organization modeling is the process of creating a digital representation of an organization’s structure, components, and the relationships between them. It involves identifying and defining the various entities that make up the organization, such as people, locations, assets, and processes, as well as the hierarchies and dependencies that govern their interactions.

What are Entities?

Entities are the fundamental building blocks of an organization. They represent the people, places, objects, or concepts that are involved in the organization’s operations and upon which actions or processes are performed. Examples of entities include employees, departments, sites, equipment, and workflows.

What are Relationships?

Relationships define the connections and interdependencies between different entities within an organization. For instance, a site may have a site manager responsible for overseeing operations at that location. Similarly, an operations process may involve a hierarchical structure, where tasks are assigned and approved by different stakeholders based on their roles and responsibilities.

Identifying Entities and Relationships

To effectively model an organization within Axonator, it is essential to identify all the relevant entities and their relationships. Start by listing all the components, people, and processes involved in your operations. Identify the stakeholders who play a role in each process and the hierarchies or dependencies that govern their interactions.

Permissions and Access Control

Organization modeling in Axonator also allows you to define granular permissions and access controls. This ensures that sensitive information and processes are accessible only to authorized individuals or roles within the organization. For example, site managers may have access limited to their respective sites, while VPs and directors may have access to data and processes across the entire organization.

Organization Model Diagram

 

Table of Contents