Reinventing Retail Maintenance solutions with Axonator Platform

The Client, a leading provider of innovative retail solutions, partners with brands to create informative, engaging, tech-savvy and customer-centric experiences. The client combines strategy, creative store designs, Outdoor & Indoor signages, merchandising, fixtures with execution capabilities to reinvent any and every kind of retail environment.

Our client turns ideas into brick-and-mortar locations that customers can connect with and experience.

Products used
  • Forms: Mobile form builder facilitated on-the-spot quality inspections
  • Workflows: Automation of workflows streamlined processes and approvals
  • Reports: Robust reporting capabilities provided real-time insights into quality metrics
  • Dashboards: Graphical and tabular dashboards enhanced visibility and decision-making
Asia Pacific
Growth, Platform

Challenge

Manual Data Entry into Excel Spreadsheets: The client grappled with the labor-intensive task of inputting data manually into Excel spreadsheets, consuming valuable time and resources.

Paper-based Checklists for Ticket Generation: Utilizing paper-based checklists to raise tickets posed a cumbersome process, prone to errors and delays in issue resolution.

Inefficiency in Manual Data Entry and Reporting: The manual nature of data entry and reporting proved to be time-consuming and inefficient, hindering the client’s ability to streamline operations effectively.

Lack of Real-time Visibility and Issue Tracking: The absence of real-time data and issue tracking mechanisms deprived the client of crucial insights, impeding proactive decision-making and timely interventions.

Client Requirements

  • Digitalize checklists: Replace paper-based checklists with a user-friendly digital system accessible on mobile devices.
  • Improve efficiency: Reduce time and effort spent on managing checklists on paper.
  • Increase visibility: Gain real-time insights into the checklist.
  • Standardize process: Ensure consistent checklist execution.

Functional Requirements

1. Forms

  • There will be reactive and preventive maintenance forms
  • These forms are subjected to change after every few months.
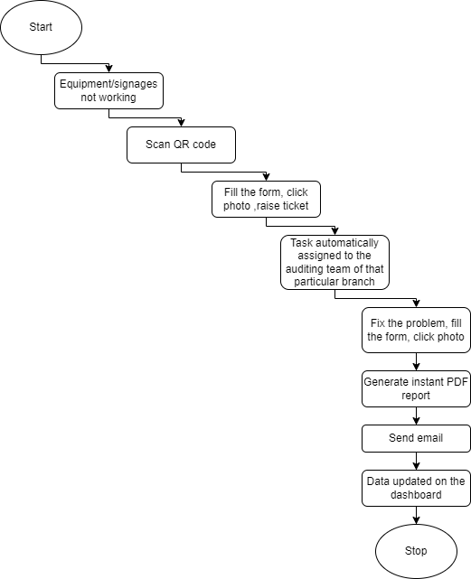
  • The forms to be opened with the help of QR codes.
  • The forms will be used to raise a ticket for the problems faced
  • There will be another form that will be assigned to someone from the audit team and they will go to the site and fix the problem arise.

2. Reports

The reports should have before and after photos of when the ticket was raised and when it was addressed.

3. Dashboard

  • The submitted data from the form should be visible on the dashboard.
  • The dashboard should have different access permissions depending on the hierarchy and the location.
  • The client should have the access to only view the dashboard.

Solution

Axonator’s robust platform provided a comprehensive solution to the client’s challenges. The mobile form builder facilitated the digitalization of reactive and preventive maintenance forms, eliminating the need for cumbersome paper-based checklists. With QR code access, forms could be quickly opened, ensuring a seamless ticket-raising process.

Workflow automation with approvals streamlined the entire maintenance process. Tasks were assigned effortlessly, and preventive maintenance audits, occurring twice a year, became more standardized. Axonator’s reporting feature included before and after photos, providing a visual overview of issue resolution.

Workflow

Results

Axonator’s transformative platform revolutionized the client’s retail maintenance, replacing manual processes with a streamlined, efficient system. With a 90% reduction in data entry time, real-time visibility, and standardized processes, Axonator significantly enhanced the client’s maintenance operations, ensuring a tech-savvy, customer-centric retail environment.

We were struggling with manual data entry and paper-based checklists until Axonator came to our rescue. The platform's mobile form builder, workflow automation, and reporting features have streamlined our maintenance processes. The real-time visibility and standardized procedures have significantly improved our efficiency. Axonator has proven to be a game-changer for us, helping us provide tech-savvy, customer-centric retail experiences seamlessly.

John Doe, Operations & Logistics Head
90% Time saved

Reduction in Data Entry Time

100x Visibility

prompt issue tracking and resolution

75x Accountability

Improved Task Accountability

Ready to get started?
Contact sales

Looking for more information? Contact us.

Access a complete mobile-first digital platform with simple, pay-as-you-go pricing, or contact us to design a custom app for your business.

Get in touch

Like this post? Join our team.

Stripe builds financial tools and economic infrastructure for the internet.

View roles

Have any feedback or questions?

We’d love to hear from you.

Contact us